热搜关键词:
智能润滑轴承缠绕垫片高温固力特润滑
所在位置:
网站首页-- 新闻资讯
我国轴承行业:高端市场仍存“卡脖子”情形 相关产品技术仍有待提升 (附主要企业竞争优势)
2023年12月21日 09:39
浏览量:728

自新中国成立后,我国轴承行业得到了快速发展,现已成为千亿级别的大市场,且在计划经济时期就形成了独立完整的工业体系。

——观研报告网

ChinaBaoGao.com





自新中国成立后,我国轴承行业得到了快速发展,现已成为千亿级别的大市场,且在计划经济时期就形成了独立完整的工业体系。当前我国轴承行业已经形成了产品门类基本齐全,生产布局较为合理的专业生产体系,并开始进入由轴承大国向世界轴承工业强国迈进的关键阶段。


近年来受益于汽车工业、工程机械、矿山机械、轨道交通、通用机械等轴承行业下游的旺盛需求,我国轴承行业主营业务收入整体呈增长态势。数据显示,2011-2021年我国轴承行业主营业务收入规模由1420亿元增长到了2278亿元。2022年轴承行业完成营业收入2,500亿元,相比2021年的2,278亿元增长9.7%。


1.png

数据来源:观研报告网


随着下游旺盛需求,我国轴承产量整体呈现增长态势。数据显示,2021年我国轴承产量完成233亿套,比2020年同期增长32.7%。2022年我国轴承产量259亿套,相比2021年的233亿套增长11.2%。


2.png

数据来源:观研报告网


根据观研报告网发布的《中国轴承行业发展趋势分析与投资前景预测报告(2023-2030年)》显示,目前在市场资源配置的过程中,我国轴承行业自发形成了五个产业集聚区,具体如下:


3.png


而尽管我国轴承行业的产品结构已经有所改善,实现了部分中高端产品的自主保障,但是在高端轴承市场仍存在“卡脖子”的情形。有相关资料显示,2021年度,我国进口轴承29.64亿套,同比增长17.71%;用汇54.70亿美元,同比增长25.29%。根据《产业结构调整指导目录(2019年本)》,将高档数控机床和机器人、航天航空装备、先进轨道交通装备等领域所涉及的轴承产业列入鼓励类产业投资项目,旨在将轴承及其零部件制造业高质量发展放到更加突出的位置。


目前我国轴承行业的市场集中度仍较低。根据相关数据显示,2021年我国轴承行业前十家企业实现主营业务收入637.22亿元,占2021年轴承行业总营业收入的比例不足30%,主要的125家轴承企业,营业收入占比不足50%。预计随着我国轴承行业进一步化解过剩产能、优化资源配置、实现高端突破,我国轴承行业的集中度将逐步提高。


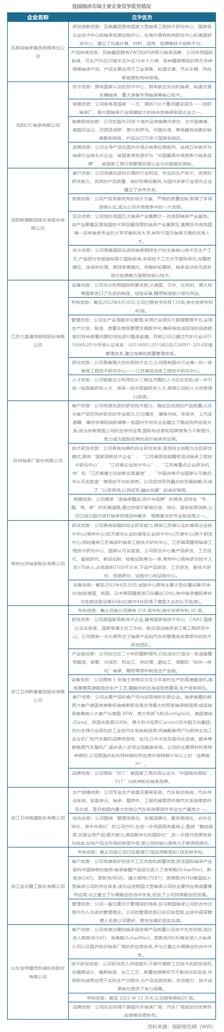
目前我国轴承市场主要企业有瓦房店轴承集团有限责任公司、洛阳LYC轴承有限公司、洛阳新强联回转支承股份有限公司、江苏力星通用钢球股份有限公司、苏州轴承厂股份有限公司、常州光洋轴承股份有限公司、浙江五洲新春集团股份有限公司、浙江万向钱潮股份有限公司、浙江金沃精工股份有限公司、山东金帝精密机械科技股份有限公司等。


44.jpg